Automation that thinks,
browses, and clicks for you.
Loopi is the open‑source desktop platform for visual workflows, real browser control, shell commands, and goal‑driven AI agents that reflect on every run and rewrite themselves when they fail.
Everything you need to automate — on your machine.
A visual builder, real browser, desktop control, shell, 80+ APIs, and agents that heal themselves. One local app.
AI Agents that self‑patch
Goal‑driven agents reflect on every scheduled run. If they didn't hit the goal, the LLM rewrites the workflow in place and tries again.
Learn moreVisual workflow builder
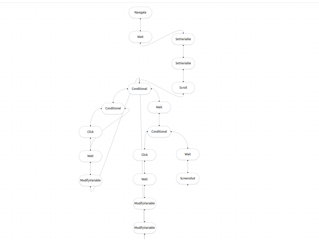
Drag‑and‑drop node editor with typed variables, branching conditionals, and forEach loops. No code required.
Learn moreDesktop cursor & keyboard
Move the mouse, click, drag, scroll, type, and fire hotkeys on any app. X11, Wayland, macOS, and Windows.
Learn moreShell commands as steps
Run any command. Capture stdout, stderr, and exit code into typed variables and pipe them into the next step.
Learn moreLocal or cloud AI
OpenAI, Anthropic, Claude Code, or fully local Ollama. Pick per‑agent — keep sensitive work on your machine.
Learn more80+ integrations
Slack, Discord, GitHub, Notion, Stripe, Postgres, SendGrid, Telegram, Google Sheets, and 70+ more — built in.
Learn moreTyped variables & transforms
Auto‑typed data with dot notation and array indexing. JSON, math, string, date, filter, map, and inline JS.
Learn moreSchedules, CLI & copilot
Cron, interval, or one‑time runs. Drive workflows from your terminal with loopi‑cli. AI copilot writes steps for you.
Learn moreGive an agent a goal. It fixes itself when it breaks.
Agents bundle a goal, a set of workflows, a schedule, and an LLM. After every run, the reflection engine reads per‑node outcomes and final variables, compares them against the goal, and decides whether to leave the workflow alone, rewrite it in place, or flag it as unrepairable.
Stated goal
Plain‑English objective the reflection engine scores every run against.
Self‑patching workflow
Bad run? The LLM returns a complete replacement graph. Validated, saved, rolled back on error.
Honest model gating
Reflection needs reasoning — small models are blocked at creation with a helpful suggestion.
{
"verdict": "modify",
"reason": "RSS feed returned XML, not JSON.
Swapping httpRequest parser.",
"patch": {
"nodes": [
{ "id": "fetch", "type": "httpRequest",
"parse": "xml" },
{ "id": "pick", "type": "filterArray",
"field": "title" },
{ "id": "send", "type": "notify" }
],
"edges": [ "fetch→pick", "pick→send" ]
}
}Local, cloud, or command‑line. Pick per‑agent.
Loopi connects to the model that fits the job. Reasoning for agents on Claude or GPT, bulk local inference on Ollama, or the Claude Code CLI for zero‑setup.
Anthropic
Claude Sonnet 4.5 · Opus 4
Best all‑rounder for reflection and long‑context reasoning.
OpenAI
GPT‑4o · GPT‑4o‑mini · GPT‑4‑turbo
Fast cloud reasoning when you already have an API key.
Claude Code
Local CLI · no API key needed
Uses your installed Claude Code. Zero configuration.
Ollama
Llama · Mistral · Mixtral · Qwen · DeepSeek
100% local. Your data never leaves the machine.
All the tools you already use — built in.
No plugin store, no marketplace. Credentials stored locally, selected from a dropdown when configuring steps.
+ Calendly, CircleCI, Cloudflare, Elasticsearch, Google Calendar, Jenkins, Mattermost, Netlify, PagerDuty, Reddit, ServiceNow, Snowflake, Spotify, Typeform, Webflow, Zoom, and many more.
The only open‑source tool that does all of it.
Visual workflows + real browser + desktop cursor + shell + 80+ APIs + self‑patching agents. Local‑first.
| Capability | Loopi | n8n | Zapier | Playwright | RPA suites |
|---|---|---|---|---|---|
| Visual builder | ✓ | ✓ | ✓ | — | ✓ |
| Real browser control | ✓ | — | — | ✓ | ✓ |
| Desktop cursor/keyboard | ✓ | — | — | — | ✓ |
| Shell command steps | ✓ | — | — | — | varies |
| Self‑patching agents | ✓ | — | — | — | — |
| Local + cloud AI | ✓ | cloud | cloud | — | cloud |
| Runs locally | ✓ | self‑host | — | ✓ | varies |
| CLI | ✓ | ✓ | — | ✓ | — |
| Free & open source | ✓ | ✓ | — | ✓ | — |
Build, watch, and ship.

Visual node editor
Drag and drop across 86+ step types. Typed variables, conditionals, loops.

Real Chromium window
Watch every click, scroll, and extract live. Or run fully headless.

80+ integrations + AI
APIs, databases, models, and services wired up in the same graph.
Open source. Welcomes contributors.
We care most about agent capabilities, new integrations, desktop automation primitives, and workflow templates. Come build with us.
Ready to give your AI hands?
Download Loopi for free. Connect your model. Build your first agent in minutes.